2022-02-16 16:30:37来源:励普教育
部分人觉得考取了中级会计证书为的是评职称,还有升职加薪这点好处,其实中级会计证书含金量非常的高,并且证书带来的好处远远不止这些,关于中级会计证书对于我们有什么好处,下面励普教育给大家分享一下相关资讯,速来围观!

好处一:财会行业必备升职武器
据《会计法》第三十八条规定:担任单位会计机构负责人(会计主管人员)的,除取得初级会计职称证书外,还应当具备会计师以上专业技术职务资格或者从事会计工作3年以上经历。
本身中级会计职称考试的报名条件之一就是要求有一定的工作年限,也就是说,有了中级会计职称证书,完全可以走上会计行业管理岗!都升到管理岗了,那薪资什么的更是不用担心了!
好处二:政策性福利
(1)个人所得税专项附加扣除
中级会计职称证书是属于会计专业技术人员资格证书,所以根据《个人所得税专项附加扣除暂行办法》中说明,是可以进行个税抵扣的
(2)不仅能领钱,还能落户北上广
(3)抵继续教育学分
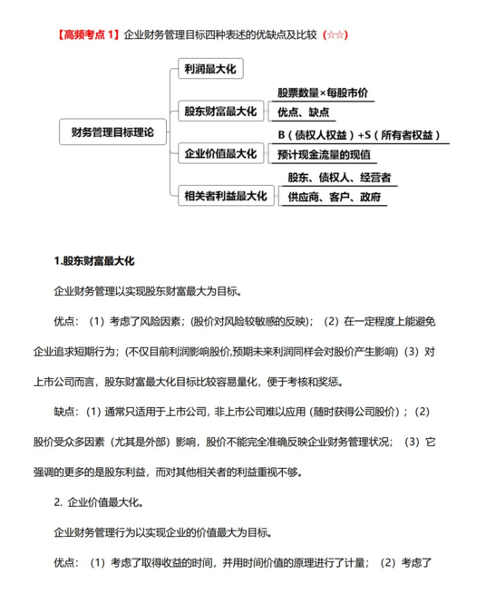
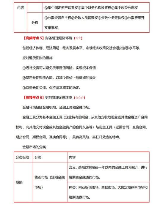
附中级会计财务管理高频考点:




扫码回复“中级”即可领取励普教育完整资料

雅思 托福 GRE ACT SAT GMAT 多邻国英语测试 英语口语 英语四六级 考研英语 职称日语 商务英语 IB 词库 留学 成人英语 AP课程 A-Level SSAT 青少儿英语 OSSD AEAS 个人提升 一级建造师 二级建造师 消防工程师 消防设施操作员 BIM 造价工程师 环评师 监理工程师 咨询工程师 安全工程师 建筑九大员 注册电气工程师 一级注册建筑师 PLC智能制造 二级注册建筑师 应急救援员 装配式工程师 智慧建造工程师 智慧消防工程师 公路水运检测师 EPC工程总承包 碳排放管理师 CFA 初中级经济师 初级会计师 中级会计师 注册会计师 基金从业 证券从业 税务师 薪税师 ACCA FRM 会计实操 CQF 企业合规师 高级会计师 CMA 教师资格 养老护理员 家庭教育指导师 法律职业资格考试 心理咨询师 健康管理师 食品安全管理师 乡村规划师 育婴员 人力资源管理 专利代理师 教师招聘 Java开发 IT认证 思科认证 python开发 Web前端 华为认证 软件开发测试 linux云计算 大数据 PMP项目管理 影视后期 photoshop 红帽认证 游戏设计 游戏程序 室内设计 php 产品经理 UI设计 网络运维